Question 1.
A dynamic microphone changes sound into an electrical signal using
A) Carbon granule movement inside of a magnetic field.
B) Capacitive effects of a moving plate.
C) A moving coil inside a magnetic field.
D) Piezoelectric effects.
Question 2.
What is the magnetic equivalent to electrical voltage?
A) Magnetic field B) Reluctance
C) Flux D) Magnetomotive force
PROBLEMS.When solving the problems of this exam, you must show all your work in order to receive any credit. Write your answers in the boxes when provided. Writing only the answers will result in no credit being given. Each problem is worth 15 points.
Problem 1: Determine the Thevenin Equivalent circuit as seen from terminals A and B in the sketch:

Rth
Vth
Problem 2: Using the Superposition theorem, determine the current through the resistance R1 and the voltage across the resistor R3 in the below sketch:

IR1
VR3
Problem 3: Apply Mesh Analysis to calculate the current flowing through Resistor R2 in the below sketch:

IR2 =
Problem 4: Use Nodal Analysis to calculate the voltages VA and VB in the sketch below:

VA
VB
Problem 5: Find the equivalent capacitance as seen from Terminals A-B in the sketch below:

Ceq =
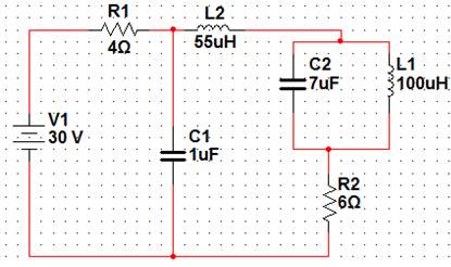
Problem 6: Assuming steady-state conditions, find the current through inductor L2 and the voltage across capacitor C1 in the circuit shown below:

IL2
VC1