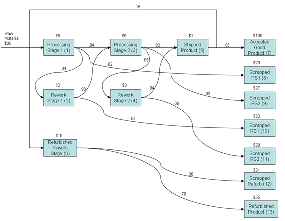
Suppose you have the following manufacturing process. You decide that you are going to acquire enough raw materials to manufacture 1,000 items. Each item will require $20 worth of raw material and the rework costs, scrap costs and benefit are provided along with the transition probabilities in the following diagram. The scrap cost is not the sum of the processing cost and raw material, it is the cost that will be incurred if the item is scrapped.
- What will be your total profit?
- How many items will be accepted as good products?
- How many items will be refurbished products?
Justify your answers using a Markovian approach. Please provide the A, 0, R, and Q matrices along with the F and M matrices. Also provide your profit equation in terms of the probabilities from your matrices.
