Ask Management Information System Expert

Question:

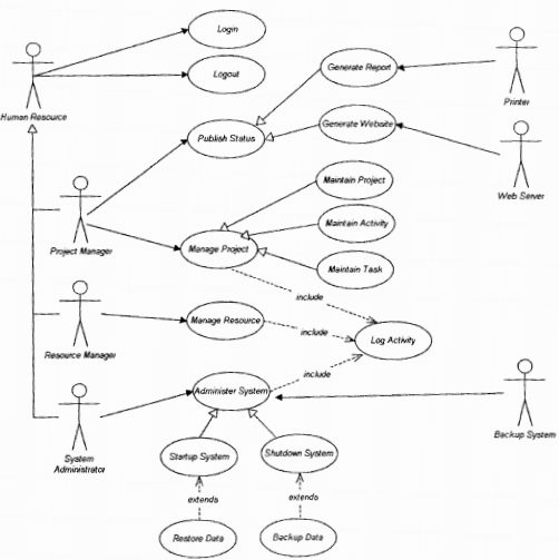
The following use case diagram represents a project management system. It shows an interaction between human resources, printers, project web servers, and backup systems. The human resources include the roles of project managers, resource managers, and system administrators.

The responsibility of a Project Manager is to manage projects by maintaining projects, activities, or tasks. He can publish project status by either generating a report from a printer or generating a web site from a project web server. The resource manager role is to manage resources. For example, when a project manager manages projects, a system administrator administers the system, and a resource manger manages resources, their activities are all logged. The system administrator role is to administer the system either by initiating the start up or shut down of the system. Before starting up and shutting down the system, data will be restored.

1303_Professional development plan.png

Consider the foliowing changes (1, 2) into the system and accommodate them into the diagram given above. You are required to draw the modified use cases based on following questions.

1. A Project Manager may manage his professional development plan. When managing his professional development plan, the project manager may also manage his profile. In managing his professional development plan, a planning system will be used and all the information pertaining to his professional development plan will be stored in that system.

2. A project manager or system administrator, acting as an email user, may send email using an email system. When sending email, the manager may select a secure option wherein his whole interaction with the system is secured using a purchased encryption engine. Note that this is not simply encrypting the sent email message, but encrypting the entire interaction as the email is composed and sent.

Management Information System, Management Studies

  • Category:- Management Information System
  • Reference No.:- M9684964

Have any Question?


Related Questions in Management Information System

Search the csu library the internet or any specific

Search the CSU library, the Internet, or any specific websites, and scan IT industry magazines to find an example of an IT project that had problems due to organizational issues. Write a paper summarizing the key stakeho ...

Question how can company protect the new emerging

Question : How can company protect the new emerging technology ventures from profit pressures of the parent organization (APA format required, Turntin check required . Minimum 250 words essay) How do companies overcome l ...

Communication and team decision makingpart 1 sharpening the

Communication and Team Decision Making Part 1: Sharpening the Team Mind: Communication and Collective Intelligence A. What are some of the possible biases and points of error that may arise in team communication systems? ...

Question provide an explanation of ifwherehow does active

Question : Provide an explanation of if/where/how does Active Directory support network security,14 pages (2,000-2,500) in APA format. Include abstract and conclusion. Do not include wikis, message boards, support forums ...

Question how companies could effectively use emerging

Question : How companies could effectively use emerging technology to win over its competitors. APA format required. 250 words essay required. The response must be typed, single spaced, must be in times new roman font (s ...

Question how customers could effectively use emerging

Question : How customers could effectively use emerging technology to win over its customers. APA format required. 250 words essay required. turntin check require. The response must be typed, single spaced, must be in ti ...

Part 1 - create an 8 slide powerpoint presentation on

Part 1 - Create an 8 slide PowerPoint presentation on foundational concepts specific to physical security. Part 2 - Write 4 pages detailing the framework for the design of an integrated data center. Assessment Instructio ...

In chapter 2 of the text - managing amp using information

In Chapter 2 of the text - Managing & Using Information Systems: A Strategic Approach, the chapter discusses why information systems experience failure often because of organizational strategy. A classic example of this ...

Review at least 4 articles on balanced scorecard and

Review at least 4 articles on Balanced Scorecard and complete the following activities: 1. Write annotated summary of each article. Use APA throughout. 2. As an IT professional, discuss how you will use Balanced Scorecar ...

Data resources management questionsq1 the dama dmbok

Data Resources Management QUESTIONS Q1. The DAMA DMBOK textbook describes the following two core activities as part of the Data Architecture management exercise: "Understanding enterprise information needs" and "Develop ...

  • 4,153,160 Questions Asked
  • 13,132 Experts
  • 2,558,936 Questions Answered

Ask Experts for help!!

Looking for Assignment Help?

Start excelling in your Courses, Get help with Assignment

Write us your full requirement for evaluation and you will receive response within 20 minutes turnaround time.

Ask Now Help with Problems, Get a Best Answer

Why might a bank avoid the use of interest rate swaps even

Why might a bank avoid the use of interest rate swaps, even when the institution is exposed to significant interest rate

Describe the difference between zero coupon bonds and

Describe the difference between zero coupon bonds and coupon bonds. Under what conditions will a coupon bond sell at a p

Compute the present value of an annuity of 880 per year

Compute the present value of an annuity of $ 880 per year for 16 years, given a discount rate of 6 percent per annum. As

Compute the present value of an 1150 payment made in ten

Compute the present value of an $1,150 payment made in ten years when the discount rate is 12 percent. (Do not round int

Compute the present value of an annuity of 699 per year

Compute the present value of an annuity of $ 699 per year for 19 years, given a discount rate of 6 percent per annum. As